1 问题的提出
中国经济已经深度融入了世界,在全球化日益加剧的背景下需要大量的符合国际标准的工程技术人才,因此人才培养在突出中国特色的同时要和国际接轨。当前我国正在进行职业教育改革,深入推进高职院校“双高”建设工作,集中力量建设一批能引领职业教育改革、支撑职业教育发展、具有中国特色、达到世界先进水平的高等职业院校和骨干专业(群)。这就需要构建科学、合理、客观、可推广的高职院校专业评价机制。《悉尼协议》是面向三年大专培养“工程技术专家”专业人才的国际认证协议,其中有许多有益于我国职业教育改革的内容值得研究和借鉴。国内许多学者对这类问题进行了研究,高红等提出了职业院校创新型人才评价机制,应建立注重理想信念、创新能力、质量、贡献的创新人才评价体系。查英华教授等提出了有效、合理的职业核心能力评价体系。他们的研究都偏重于对人才本身的评价,而专业建设的评价则是职业教育改革的重点。
2《悉尼协议》的借鉴价值
《悉尼协议》关于专业评价的内容有三点对我国职业教育改革有借鉴价值。即专业建设以学生为中心来开展;专业评价以结果为导向;专业发展以持续改进为根本。
2.1 专业建设以学生为中心
高职院校培养的是高素质技能型人才。为了突出以学生为中心,《悉尼协议》对“培养目标、学生发展、毕业要求”三个方面设计了办学标准。在“培养目标”方面,《悉尼协议》要求培养目标要与社会需求和区域经济发展相适应,因此要在充分调研、论证的基础上,制定与培养目标相适应的课程体系和评价体系,课程的开设要符合培养目标的要求。在“学生发展”方面,《悉尼协议》要求要聚焦于个体学生的发展,对学生进行全流程评价,并及时对利益相关者(不仅是学生)进行反馈,做到因材施教。在“毕业要求”方面,《悉尼协议》对知识、能力、素质三方面做了要求,使学生时刻了解自己在知识、能力、素质三方面的达成情况,以便及时改进。
2.2 专业评价以结果为导向
《悉尼协议》提出以结果为导向的专业评价模式。以毕业生为输出结果,从多个方面对学生学习、教育教学、专业建设、学校定位等进行评价。这种评价方式更加全面、客观、有效。评价结果不仅仅是专业建设成果,还包括建设的过程以及建设过程的可持续性。以结果为导向的评价方式可以从专业的课程教学、学生发展、师资发展等方面评价所设定目标的达成度。
2.3 专业发展以持续改进为目标
《悉尼协议》认证体系要求在专业建设、人才培养体系、教育教学等方面都必须是动态的和发展的,不断改进各项人才培养工作,因此专业发展必须以持续改进为根本。高职院校的改革要以适应社会和行业的发展变化为目标,不断改进教育教学方法,优化人才培养模式,这就要求专业发展要持续改进。持续改进必须建立在对专业发展不断评价的基础之上,因此要建立科学的评价体系。通过动态评价检验人才培养方案的制定、课程教学、实习实训等各方面存在的问题,持续加以改进,从而使人才培养质量不断提升。
3 基于《悉尼协议》构建专业评价机制
3.1 构建基于全流程的学生评价机制
对每个学生的学习流程(从入学到毕业)进行跟踪与评价,并且将每一阶段的评价结果及时向学生进行反馈。对于学习有困难的学生进行预警,并及时给予帮助和指导,使大多数学生都能达到毕业要求。
学校应建立全流程评价机制,即在教育教学过程中,采用多种方式、从多角度观察和评价学生的学习效果和学习状态,同时对于出现的问题及时进行纠正,使学生时刻处在正确的学习道路上。
所谓全流程学生评价机制,就是对学生的思想意识、学习过程、文体素质、专业实践与创新等从入学到就业进行全流程评价。具体评价指标如表1所示:
表1 全流程学生评价指标
要建立对每个学生的学习情况进行追踪与评价的相关制度以及改进措施,根据评价指标设计跟踪评价的具体方法,并指定责任人。
需要注意的问题:
(1)避免没有针对学生个体进行跟踪与评价;
(2)避免学生评价机制不完善和责任人不明确;
(3)避免只是简单地跟踪学生的课程期末考试成绩。
3.2 构建培养目标的动态评价机制
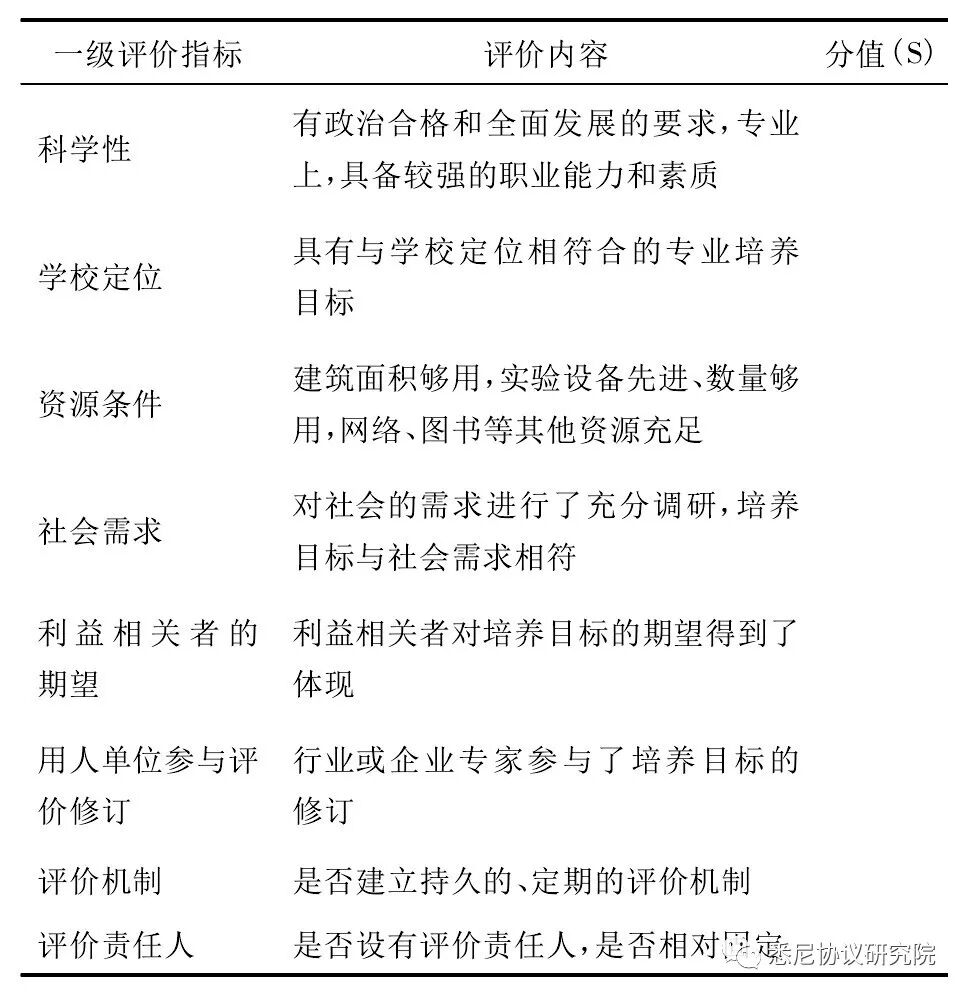
制定培养目标之前,应进行充分的调研及科学的预测。调研分为内部调研和外部调研,内部调研指对学校管理人员、学生、教师等人员的调研,外部调研对象有用人单位、往届毕业的学生、相关行业部门等其他相关人员。调研内容有:学校的定位、具备的软硬件资源、利益相关者的要求、往届毕业生就业情况、社会需求等方面。
培养目标不仅仅是对学生毕业时应达到的知识能力水平的描述,还应该包括对毕业后5年左右时间能具备的知识、能力、专业成就等的全面描述,同时学生应是德智体美劳全面发展;在政治层面应是社会主义事业建设者及可靠接班人。培养目标的制定应满足社会的需求以及利益相关者(包括教师、企业、学生家长、学生等)的要求,还应该考虑学校的定位、学校所具备的资源条件等,这些内外部需求和条件均需要考虑在内。培养目标的制定要使所有的利益相关者都参与进来,并使他们了解培养目标的内涵,进而达成普遍的共识。
培养目标的确切含义要使学生、教师等所有的利益相关者都能正确理解,要形成固定的公布和解释渠道,并且所有利益相关者都知道这些渠道。
构建培养目标的动态评价机制,即要形成有行业或企业专家参与的固定评价团队,定期对培养目标进行合理性评价,修订其中不科学的部分,使培养目标动态适应各种条件的变化。评价指标如表2所示:
表2 培养目标评价指标
需要注意的问题:
(1)培养目标是否有针对性,是否能对职业能力进行清晰的表述,是否与毕业要求建立了对应关系;
(2)培养目标的评价是否存在随意开展的情况,是否可持续,培养目标评价的方式、内容及要求是否明确;
(3)原始资料是否充足,整理是否规范及时。
3.3 构建全方位持续改进机制
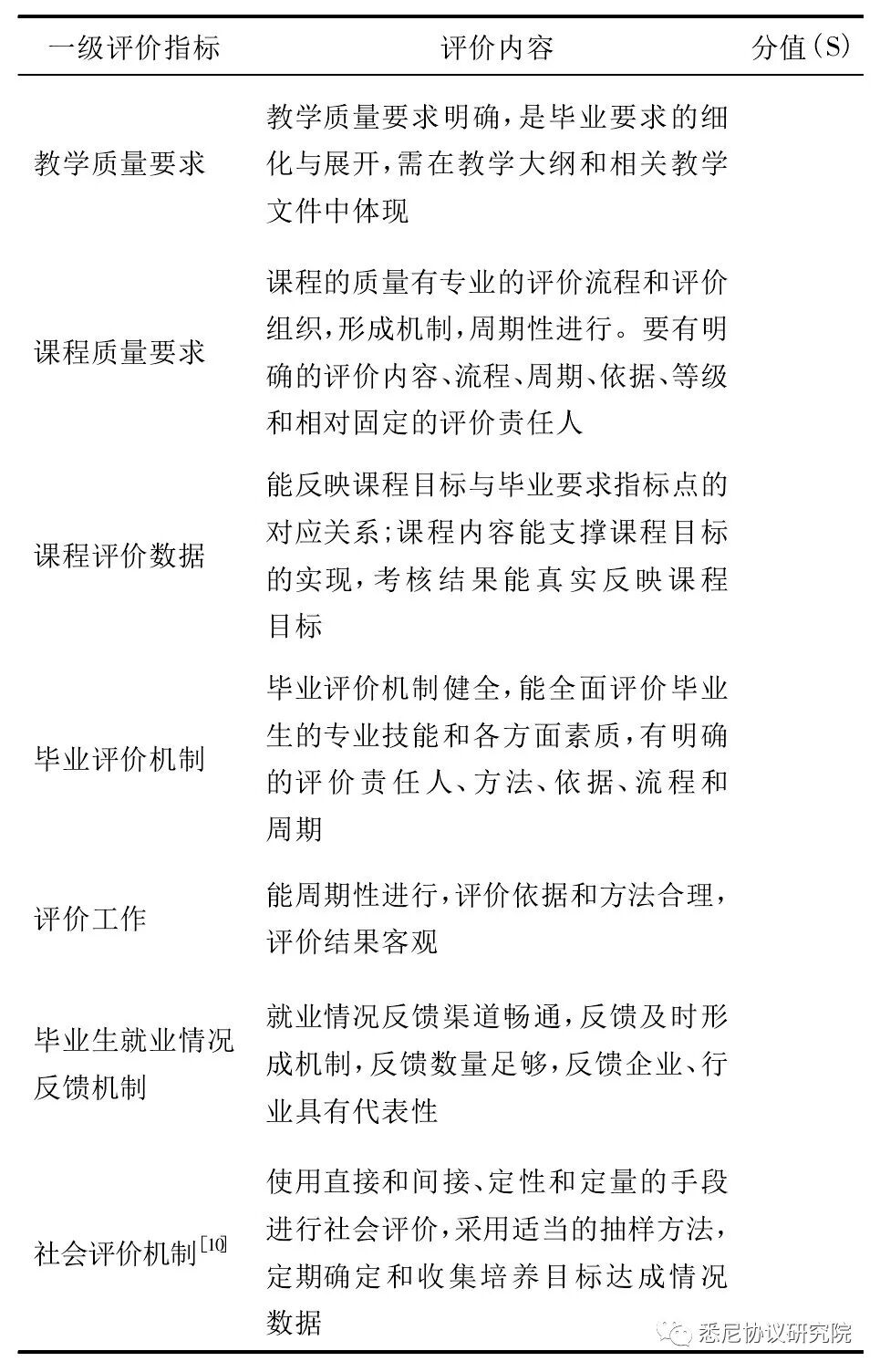
3.3.1 教学质量持续改进机制
要使教学质量持续改进,首先要对每个教学环节设立明确的教学质量要求。其次要按照教学质量要求,对教学过程、课程体系设置及课程质量等进行监督、评价、记录。最后对毕业要求的完成情况进行评价、记录。根据每个环节的评价记录对教学工作进行反馈,以促进教学质量的持续改进。
教学质量持续改进的核心是教学过程和课程质量的评价。教学过程评价包括对课程内容、教学情况、考核情况等进行评价,分析其对毕业要求的支撑情况。课程质量评价包括对理论课和实践课与毕业要求指标的匹配度进行定性或定量评价。将这些评价结果通过固定的方式及时传达到相应的责任人,责任人将评价结果应用到教学质量的持续改进中。这一“监督—评价—反馈—改进—执行—监督……”要形成机制和组织机构,有相应的人员负责。
3.3.2 学生学习效果持续改进机制
学生的学习效果要从学习态度、学习过程、学习结果三方面进行监督和评价。学习态度可以通过日常的学习积极性、作业完成情况、课题参与度等来进行监督和评价。学习过程的监督和评价可以通过日常的课堂表现情况、考勤情况、作业情况、同学之间的评价等来进行。学习结果的监督和评价不能只凭期末的考试成绩,还应该结合日常考勤、学习中的表现等各方面的情况来进行综合评价。将评价结果向学生进行反馈,并提出改进意见,促使学生进行改进。
3.3.3 构建毕业生就业情况反馈和社会评价机制
学校应构建毕业生就业持久服务机制,制度化地为毕业生建立成长记录,分析评价毕业生所学专业技能和知识对就业和职业发展的影响。将这些影响及时反馈到人才培养中。
构建毕业生社会评价机制,其评价的主体应由企业、行业的专家组成,由学校负责组织和聘用。定期对用人单位进行调查,通过企业和行业对毕业生的评价,分析企业对人才的要求,找出毕业生能力上的短板,将这些要求和短板反馈到教学中,以持续改进人才培养质量。
全方位持续改进机制要求对教学质量、学习效果、就业反馈和社会评价等工作持续做到“监督—评价—反馈—改进—执行—监督……”这样一个循环。
为对构建全方位持续改进机制进行评价,本项目经过研究设置相关评价指标如表3所示,这些指标对于教学质量和学生学习情况的持续改进进行了定量的评价。
表3 全方位持续改进机制评价指标
需要注意的问题:
(1)外部评价机制是否健全,是否有相对固定的人员、组织机构,对企业、行业、毕业生等有关方面是否进行了周期性的调查;
(2)调查的数据是否齐全,设计是否合理,保存是否完整,能否反映毕业生的职业素质和技能,是否符合培养目标的要求;
(3)对毕业生的调查数量是否足够,调查的企业和行业是否能代表学生就业去向;
(4)对监督、评价、反馈、改进是否有较为完整的文档记录,记录是否真实可靠。
3.4 评价指标及权重
本项目组通过专家访谈以及对社会调研数据进行分析,对以上三个评价机制的一级指标进行了权重的划分,划分结果如表4所示。专业整体评价得分使用公式“

”进行计算,该公式用于衡量专业的整体建设情况。
表4 一级指标在整体评价机制中的权重值
4 结语
本专业评价机制,吸收了《悉尼协议》的专业认证理念,结合项目研究团队多年的职业教育经验,经过郑州电力职业技术学院近三年的实际应用,证明该评价机制具有客观性、科学性、全面性,对本校的职业教育改革发挥了积极的影响。但该评价机制没有得到广泛的推广,没有取得其他学校应用效果数据,因此其各项指标的科学性,以及权重的划分是否合理需要进一步进行实践验证。
(文章来源:《黑龙江生态工程职业学院学报》)
注意:本文版权归原作者及原出处所有,内容为作者观点,并不代表本公众号赞同其观点和对其真实性负责。如涉及版权等问题,请及时与我们联系,我们将立即更正或删除相关内容。本公众号拥有对此声明的最终解释权。